末端试水装置的工作可靠性试验GB 5135.21—2025
末端试水装置的工作可靠性试验GB 5135.21—2025
GB 5135.21—2025 标准中关于末端试水装置 的工作可靠性试验。这是一个极为关键的寿命与耐久性测试,模拟装置在长期使用和不同工况下的反复动作,以验证其机械和电气部件的长期可靠性。
我将为您详细解读这项复杂但逻辑清晰的试验。
试验概述
目的: 模拟末端试水装置在整个生命周期内(如定期系统测试、维护检查)可能经历的反复启闭操作,考核其机械磨损、疲劳、电气元件寿命以及长期密封性能保持能力。
核心原理: 通过规定次数的循环动作,并结合电压波动等应力条件,在短时间内加速评估产品的长期使用可靠性。
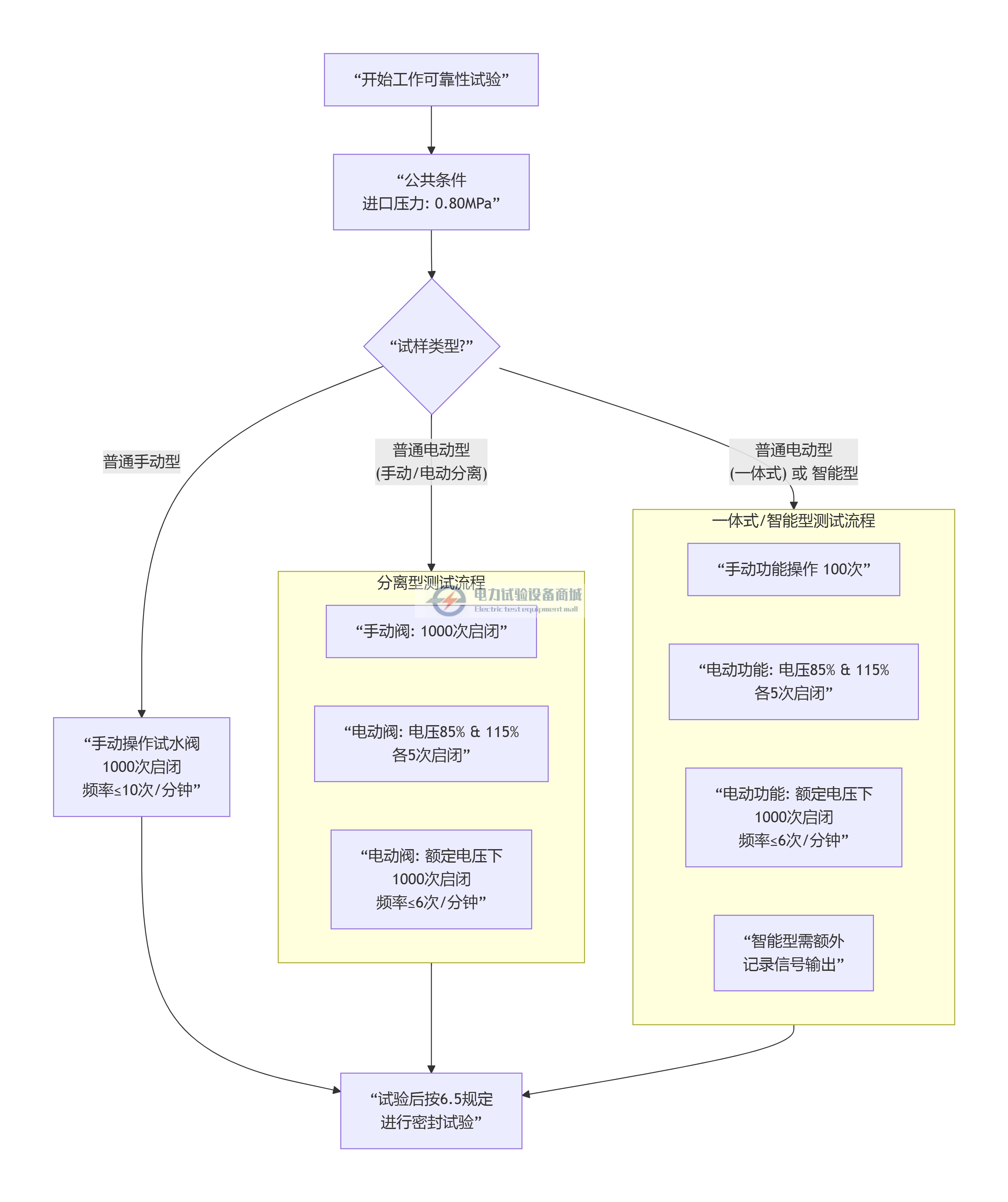
为了让您对不同类型末端试水装置的测试流程有更直观的了解,我为您梳理了以下测试逻辑图:

分类型试验流程详解
公共初始条件:所有试验均在0.80 MPa 的进口压力下进行,这是一个较高的测试压力,能更好地考核部件的耐久性。
1. 普通型手动式末端试水装置
测试内容: 纯手动操作,进行1000次 全开全闭循环。
频率限制: ≤10次/分钟。限制频率是为了模拟正常操作速度,避免高速冲击测试。
考核重点: 阀杆、阀芯、密封圈等纯机械部件的磨损、疲劳和变形。
2. 普通型电动式(手动/电动试水阀分离)
测试内容:
1. 手动阀部分: 单独对手动试水阀进行1000次 手动启闭试验。(考核其作为备用操作方式的可靠性)
2. 电动阀部分:
电源适应性: 在85% 和115% 额定电压下各进行5次 启闭,考核其在电压波动下的工作能力。
寿命测试: 在额定电压下,进行1000次 电动启闭试验。
频率限制: 电动操作频率 ≤6次/分钟。
考核重点:电动执行器(电机、齿轮箱、限位开关)的寿命、手动备用阀的独立可靠性。
3. 普通型电动式(手动/电动试水阀一体) & 智能型末端试水装置
测试内容:
1. 手动功能预操作: 先用手动功能操作100次。(考核手动紧急操作机构的初始磨合和可用性)
2. 电源适应性: 同分离型,在85%和115%电压下各进行5次 电动操作。
3. 寿命测试: 同分离型,在额定电压下进行1000次 电动操作。
特殊要求(仅智能型): 在试验过程中需观察并记录信号输出情况,确保其反馈功能在长期使用后依然正常。
考核重点:一体化阀的机械传动机构、电动执行器寿命,以及智能型的信号反馈持久性。
最终验证:密封试验
要求: 所有类型装置在完成上述工作可靠性试验后,必须立即按6.5条(密封试验)的规定再次进行测试。
目的: 这是最关键的合格判据。无论经过多少次动作,装置的核心密封性能必须依然完好,不能因磨损而导致泄漏。这直接证明了其设计和材料的耐久性。
核心总结
这项工作可靠性试验是末端试水装置质量与可靠性的终极考验,它体现了以下几个核心思想:

1. 模拟真实工况: 结合了长期使用(1000次循环)、电压波动、高低压操作等真实场景。
2. 区分类型,全面覆盖: 针对手动、电动、智能等不同产品形态,制定了针对性的测试方案,无一遗漏。
3. 故障安全与备用: 强调了对手动功能的测试,确保在电动部分失效时,装置仍能被可靠操作。
4. 性能持久性: 以试验后的密封性能作为最终验收标准,确保装置“历久弥新”。
通过这项试验的末端试水装置,才能证明其足以在消防系统的整个寿命周期内,可靠地承担定期测试和系统验证的重任。
如果您对武汉鄂电电力试验设备有限公司的产品有进一步的咨询或购买意向,您可以拨打厂家直销热线:4000348088,或者访问他们的官方网址:www.cepee.cn。他们的专业团队将会为您提供更详细的信息和服务。
